墨新聞|記者江育銓/基隆報導

為強化民眾在大型災害發生時的自助與互助能力,提高災後存活機率。內政部消防署取得中華文化總會授權,製作推出「爭取三天,爭取更多時間」系列防災宣導影音,共分為三部曲,內容涵蓋防災包準備、家庭防災計畫及急救課程等實用主題,提醒全民在平時就做好準備,把握災害初期最關鍵的72小時。
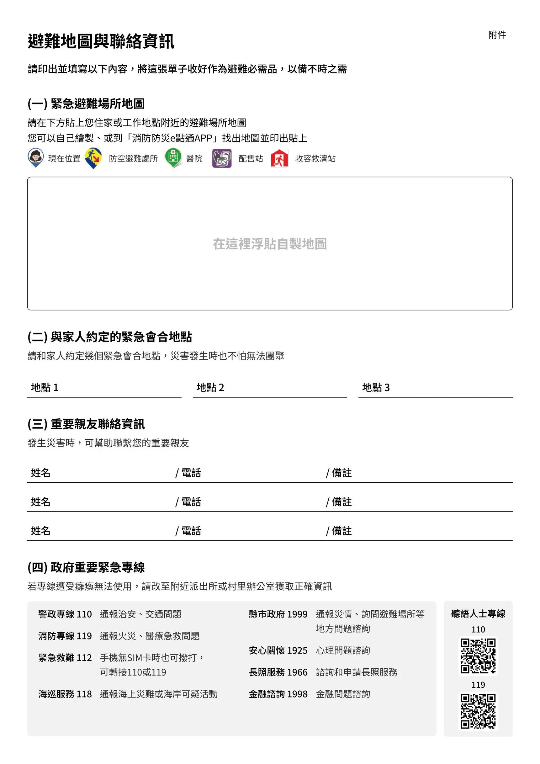
第一部:避難首先要準備防災包。救援資源往往優先投入搶救生命,在外部物資尚未到位前的72小時,家庭是否能穩定應變,關鍵就在事前準備是否充足。建議至少備妥三天份飲用水與糧食,並準備常用藥品與醫療用品、手電筒、行動電源、雨衣及保暖衣物等物資,定期檢視與補充,並放置於隨手可得的位置,以利緊急時刻迅速攜帶避難。
第二部:平時共同討論家庭防災計畫。防災不只是準備避難包,更重要的是事前規劃與分工。透過與家人討論避難場所、集合地點與逃生路線,建立重要聯絡資訊清單並進行簡易演練,可有效降低災時恐慌,提升應變效率,在關鍵時刻守護最重要的家人。
第三部:參加緊急救護課程。把握黃金急救時間,從現在開始學習基本急救技能,災害發生時就能多一分冷靜與自信。把急救知識當成生活的一部分,也是為「爭取時間」提前做準備。學習基本止血、包紮與現場安全判斷等技巧,在專業救援尚未抵達前,為生命爭取更多生機。
基隆市消防局長游家懿呼籲市民朋友,從準備一個防災包、建立一份防災計畫,到學會基本救護技能,落實「平時有準備,災時不擔心」的理念,為自己、為家人,也為城市,共同「爭取三天,爭取更多時間」!
相關影音資料可至「儲備關鍵 3 天災難生存力」網站( https://prepare.nfa.gov.tw/ )、吉隆新聞公益頻道(CH3)、基隆市消防局( https://www.klfd.klcg.gov.tw/tw/klfd1/2038-312599.html )及各大官網平台查詢。
此篇文章最開始出處為: 爭取3天保命關鍵,守住黃金72小時!基隆消防呼籲全民做好防災準備

